|
您所在的位置: 福建交警> 公众服务> 政策规定> 正文
分享该新闻到微信朋友圈
福建省高级人民法院关于印发《福建省道路交通事故损害赔偿项目计算标准(试行)》的通知
2023-12-07 来源:福建省高级人民法院、交通事故疑难案例精选 责任编辑:刘微

本标准自2024年1月1日起施行。







本次赔偿项目计算标准主要明确了:

1.医疗费

非医保费用在18000元以内的,先在交强险限额内赔偿。

2.误工费

受害人既不能证明近三年的平均收入,也不能够证明所从事行业的,参照受诉法院所在地上一年度最低工资标准计算。

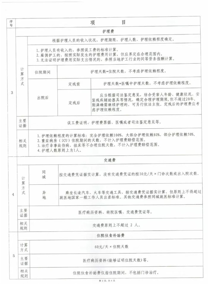
3.护理费

重症病房(ICU)住院期间的天数,不计入护理费赔偿范围。

4.交通费

按凭证据实计算,没有交通费凭证的按30元/天*门诊次数或出入院次数。

5.住院伙食补助费

60元/天*住院天数。

6.营养费

30元/天*营养期+若构成伤残等级,每一级伤残等级以1000元内酌定(逐级递增,总额不超过10000元)。

7.残疾赔偿金、死亡赔偿金

赔偿年限按整年计算。

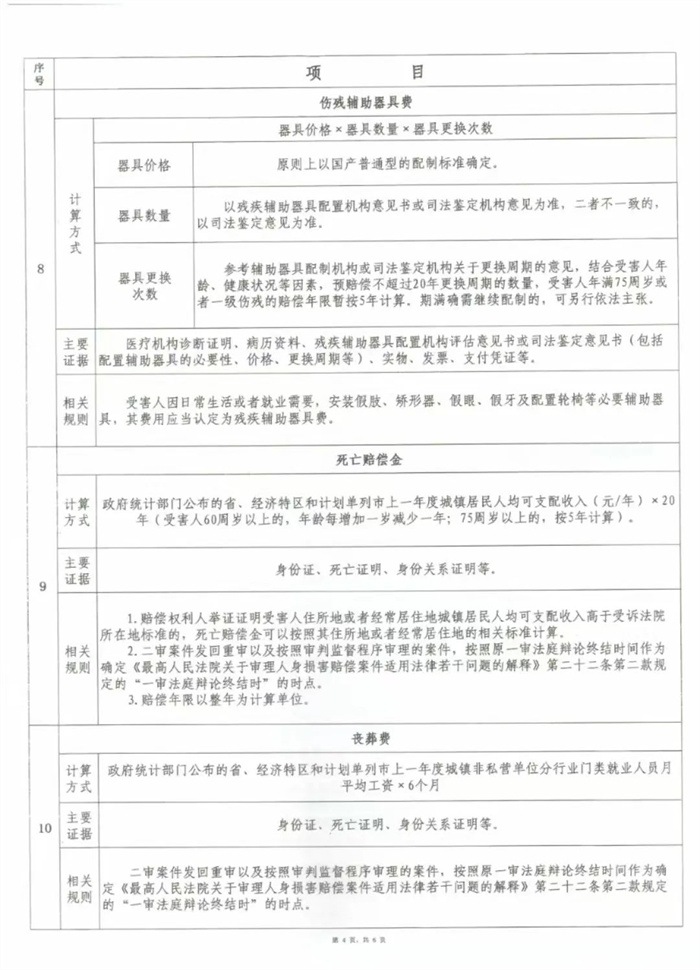
8.辅助器具费

受害人年满75周岁或者一级伤残的赔偿年限暂按5年计算,期满确需继续配制的,可另行依法主张。

9.被扶养人生活费

被扶养人无劳动能力的,应当提供由劳动能力鉴定部门出具的劳动能力鉴定证明或者其他相关机构证明。

10.精神损害抚慰金

参考金额十级5000元,死亡100000元(详见参考金额表格),需单独核算。

11.鉴定费、评估费

属于诉讼费用,由败诉方负担。部分胜诉、部分败诉的,根据案件的具体情况决定当事人各自负担的数额。