丰泽区幼儿园、小学、初中招生计划出炉!
| 2019-04-17 09:53:03来源:责任编辑:赵海霞我来说两句 |
|
昨日!丰泽区2019年秋季幼儿园、小学、初中招生工作意见出炉,你关心的所有问题都在这了! 今年丰泽区小学、幼儿园招生有哪些变化? 丰泽区教育局教育股相关负责人介绍,小学变化主要体现在: 一是新增丰泽区实验小学城东校区今秋招生,招收6个班学生; 二是今年来丰泽务工的流动人口,其随迁子女申请入读公办小学,仍需要提供居住证、务工证(简称“两证”)。“两证”均需满一年(含一年)以上(签发时间截止为2018年9月1日前)。从2021年秋季起,来丰泽辖区务工的流动人口提供的“两证”及实有人口登记证明均需达一年半及以上。 三是户籍在鲤城、洛江、泉港、台商投资区的暂住在丰泽区区的,属于人户分离(人在户不在)不属于流动人口,无法申领居住证的,需提供合“合法稳定住所”条件规定的房屋租赁合同一年(含一年)以上及公安部门办理的实有人口登记证明。(房屋租赁合同、提供公安部门证明实有人口登记时间为2018年9月1日前); 四是泉州市高层次人才子女入学规定有变化。目前泉州市委人才工作领导小组正在对原有 的《泉州市高层次人才享受工作生活待遇暂行规定》和《泉州市高层次人才“一站式”服务暂行规定》进行修订,待修订完成后将按有关规定执行。 幼儿园方面,新增丰泽区第五实验幼儿园今秋招生,招收2个班幼儿。根据幼儿园装修情况最后确定招生时间。 丰泽区幼儿园 一、招生计划 2019年秋季丰泽区实验幼儿园等15所公办幼儿园的招生计划
鉴于丰泽区第五实验幼儿园正在二次装修中,其开班具体时间视装修进度完成情况另行公布。 二、招生对象 户籍关系在丰泽区符合政策要求的年满3周岁(2016年8月31日前出生)的适龄儿童,其户籍迁入截止时间为2019年3月1日前 。 三、招生办法 (一)各公办幼儿园继续坚持“划片招生,就近入学”原则,组织户籍在所划定的招生片区内的适龄幼儿按时就近免试入园,所招收的适龄儿童,其户籍关系必须是2019年3月1日前落户在丰泽区服务区域内并实际居住,报名时必须提供户籍证明、房产证或真实有效住房证件(购房合同或购房贷款合同),其中房产证或真实有效住房证件(购房合同或购房贷款合同)必须和实际居住地相符,各公办幼儿园招生服务片区和招生规模必须于4月15日之前在幼儿园网站公布。 (二)民办幼儿园应自觉规范招生行为,不得进行不实宣传。要严格按区教育局核准的招生计划控制班生额,不得超计划招生。对持有居住证和务工证的进城务工人员,民办园应优先招收。 (三)要加强对集体办和民办园招生工作的指导和督促,区教育局在公布招生工作意见的同时,各幼儿园必须在公示栏公示幼儿园收费情况(详见附件2),公示内容应与实际收费一致,为辖区内的适龄幼儿(含进城务工人员随迁子女)接受学前教育提供服务和便利,并接受价格主管部门和教育行政部门的监督。 (四)根据2016年新修订的《中华人民共和国民办教育促进法》规定,取消民办幼儿园保育教育费实行备案制度的规定。民办幼儿园收取保育教育费标准由幼儿园根据办园成本、市场需求等因素确定,接受价格主管部门和教育行政部门的监督。民办幼儿园收费标准一并纳入上述各级各类幼儿园2019-2020学年度收费情况公示中,并接受监督。 四、招生程序和时间 为确保招生工作规范、有序,全区公办幼儿园统一按以下程序和时间招生: 6月20日各幼儿园向社会发出招生通告。 7月2日—7月4日:各公办幼儿园接受服务片区内适龄儿童报名登记。 7月11日—7月13日:各公办幼儿园汇总片区内适龄幼儿登记情况并进行资格审核。 8月1日前:各公办幼儿园公布服务片区内适龄儿童资格审核结果并分发录取通知书。 民办幼儿园采取自主招生的办法,但应优先招收居住在幼儿园周边的适龄幼儿,招生结果于8月25日前送区教育局备案。 丰泽区小学 一、招生原则 2019年秋季丰泽区小学招生工作要认真贯彻《中华人民共和国义务教育法》《小学管理规程》《教育部办公厅关于做好2018年普通中小学招生入学工作的通知》(教基厅〔2018〕5号)、教育部等四部门印发《关于2016年规范教育收费治理教育乱收费工作的实施意见》(教办〔2016〕4号)、《福建省教育厅关于印发福建省中小学生学籍管理办法的通知》(闽教基〔2016〕44号)等文件精神,继续坚持“划片招生,就近入学”原则,组织所划定的招生片区内户籍的适龄儿童按时就近免试入学。 二、招生对象 户籍关系在丰泽区及居住在本区符合政策要求的年满6周岁(2013年8月31日前出生未入学)的适龄儿童。 三、公办小学招生办法 1.持有本区常住户口的招生对象必须“两一致”,即适龄儿童与父母(祖父母或外祖父母)户口一致;实际居住地产权与户口所在地一致(适龄儿童及其家长户口所在地的住房必须是他们的实际住所;单身公寓商品房原则上三年提供一个学位)。如户口和住所分离是因政府项目拆迁房屋造成的,则可在政府安排的住所所属片区学校上学。 片区内招生对象所落户口的截止日期为2019年3月1日前。超过截止日期后取得户口的适龄儿童由学校统一登记后报送区教育局统筹安排。 2.非本区户籍但其父母或祖父母、外祖父母在丰泽区内购房并已经入住的适龄儿童。适龄儿童的父母或祖父母、外祖父母应持有房产证且在该住房实际居住的,到居住地所在学校进行登记、审核,由学校汇总后报区教育局统筹安排,不服从统筹安排的,视为自动放弃。 3.非本区户籍的流动人口随迁适龄子女 非本区户籍流动人口随迁适龄子女父母(监护人)其中一方2018年9月1日前且至今仍在丰泽区生活居住并有相对固定的住所(居住证);父母(监护人)其中一方2018年9月1日前且至今在我区合法务工(劳动合同)、经商(营业执照)等有效证件。居住证、营业执照或劳动合同为2018年9月1日前,且在有效期内(2021年秋季起,居住证、务工证均需达一年半以上)。 其中户籍在鲤城、洛江、泉港、台商投资区的,但居住在丰泽区的,属于人户分离(人在户不在)不属于流动人口,无法申领居住证的,需提供符合“合法稳定住所”条件规定的房屋租赁合同一年(含一年)以上及公安部门办理的实有人口登记证明 (房屋租赁合同、实有人口登记证明),登记时间为2018年9月1日前,且在有效期内(2021年秋季起均需达一年半及以上)。 4.香港、澳门、台湾、华侨和外籍适龄儿童 (1)香港和澳门特别行政区居民适龄儿童申请在我区入学,其父亲(母亲)为香港、澳门特别行政区居民的,由区教育局根据其父亲(母亲)房产所在地或居住地统筹安排入学;其父亲(母亲)为本区户籍的,由其父亲(母亲)户籍地教育局统筹安排入学。 香港和澳门特别行政区居民适龄儿童申请在我区入学,其父亲和母亲均非香港、澳门特别行政区居民且均非本区户籍的,申请就读公办学校,应满足父亲(母亲)应在丰泽区居住及务工年限满1年(含1年)以上的条件。需提供居住证和务工证,均需满1年以上(2021年秋季起,居住证、务工证均需达一年半以上)。 (2)持有《台湾居民来往大陆通行证》的台湾学生因家长在丰泽区购房置业或工作需随父亲(母亲)在丰泽区生活而要求在丰泽区就读小学的,依据《福建省人民政府办公厅关于转发省教育厅、台办、财政厅、团省委<关于进一步加强台商子女在闽就读服务工作若干意见>的通知》(闽政办〔2007〕210号)要求,由区教育局审核后,统筹安排到居住地所属片区内小学就读。 (3)华侨、外籍学生申请在我区就读小学的,依据教育部《中小学接受外国学生管理暂行办法》(教育部1999年第4号令)的有关规定,外国学生由区教育局审核后,统筹安排到居住地所属片区内小学就读。 四、民办小学的招生 民办小学应立足服务本区域,优先招收本区域适龄儿童,自觉规范招生行为,坚持免试入学的原则,不得采用统一笔试或者任何变相形式的统一知识性考试方式选拔生源,不得进行虚假宣传。民办学校招生方式应按上级文件精神执行,要严格按区教育局核准的招生计划控制班生额,不得超计划招生。 五、招生程序和时间 为确保招生工作规范、有序,各小学统一按以下程序和时间招生: (一)招收片区内适龄儿童入学程序和时间: 7月5日—7月6日:各小学接受服务片区内户籍适龄儿童报名登记。 7月15日—7月17日:各小学汇总片区内户籍适龄儿童登记情况并进行资格审核。 8月1日前:各小学公布服务片区内户籍适龄儿童资格审核与录取结果并及时分发录取通知书。 (二)招收流动人口随迁适龄子女入学程序和时间: 7月6日—7月8日:相关小学接受流动人口随迁适龄子女申请入学登记。 7月15日—7月17日:相关小学汇总申请入学的流动人口随迁适龄子女登记情况并进行资格审核。 8月1日前:相关小学公布流动人口随迁适龄子女资格审核与录取结果并及时分发录取通知书。 (三)香港、澳门、台湾、华侨和外籍适龄儿童程序和时间: 与招收流动人口随迁适龄子女程序和时间同步。 2019年秋季丰泽区小学招生情况
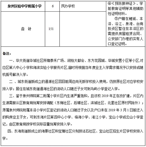
丰泽区初中 一、招生原则 在泉州市教育局的指导和区委、区政府的领导下,认真贯彻《中华人民共和国义务教育法》《中华人民共和国未成年人保护法》等法律规定,切实保障适龄儿童少年接受义务教育的权利,严格落实教育部、省教育厅、市教育局关于小学升入初中免试就近入学要求。坚持依法招生、规范招生、阳光招生,积极推进初中教育优质均衡发展。 二、招生办法 (一)公办学校实行免试、就近划片升学(单校划片、对口直升)或免试、就近划片电脑派位升学(多校划片、随机派位)的招生办法。所有小学毕业生(含符合条件的外来务工人员随迁子女)均免试升入初中。区属公办中学必须完成对口、划片招生任务,并接收区教育局统筹调配的学生。 (二)民办学校可依据报名者提供就读小学期间的《小学生素质发展评估手册》《学习成长记录册》进行自主招生,不得采取统一笔试或者任何变相形式的知识性考试方式选拔生源。对于报名人数超过招生人数的民办学校,可引导学校采取电脑随机派位方式招生。各小学要做好《小学生素质发展评估手册》的记载工作,并于6月30日前将《小学生素质发展评估手册》发放给学生。 (三)继续实行“先对口直升或随机派位提供公办初中学位,后由民办初中招生”的招生办法。小学毕业生愿意选择就读民办初中的,可以在规定时间里向区招生办提出放弃公办初中学位。 三、招生计划
四、招生范围 (一)片区内实行免试、就近对口升学或就近划片电脑派位。 1.户籍关系在城东街道、华大街道的小学毕业生(华侨大学教职工子女除外)由泉州市城东中学对口招生。 2.户籍关系在北峰街道及清源街道的环山社区、田边社区、城口社区、西宝社区的小学毕业生由泉州市北峰中学对口招生。 3.户籍关系在东海街道(云谷、云山、大坪社区除外)的小学毕业生由泉州市东海中学对口招生。 4.华侨大学教职工的子女由华大附中对口招生。 5.户籍关系于2019年3月1日前迁入丰泽街道和泉秀街道所辖社区的小学毕业生由泉州市第九中学对口招生。 6.户籍关系在东湖街道,清源街道的普明社区、后茂社区、环清社区、清源社区,东海街道的云谷社区、大坪社区、云山社区的小学毕业生和户籍关系于2019年3月1日后(含3月1日)迁入丰泽街道和泉秀街道所辖社区的小学毕业生由泉州市第十中学对口招生。 7.户籍关系属于东海街道原云山村的小学毕业生可选择北师大泉州附中(民办)和泉州市东海中学(公办)就读。 8.泉州第五中学(桂坛校区)面向丰泽区的东湖、丰泽、泉秀3个街道办事处辖区内小学招收100名毕业生(具有户籍或学籍)。具体资格审查、报名工作由区教育局组织实施,在鲤城区进行初中招生电脑派位。参加派位未被录取的,按本招生工作意见有关规定组织实施。 9.泉州第一中学(东海校区)计划招生600人。 (1)以电脑随机派位方式面向丰泽区东海街道办事处辖区内的泉州师范学院第二附属小学、临海小学、渚江小学、泉州东海湾实验学校等4所学校的所有小学毕业生计划招收500人,具体资格审查、报名工作由区教育局组织实施,在鲤城区进行初中招生电脑派位。参加派位未被录取的,按本招生工作意见有关规定组织实施。 (2)以就近对口直升方式面向泉州第一中学东海校区征地拆迁的原村民直系子女、市直机关单位(指办公地点在东海行政中心)在编在岗干部直系子女、与泉州第一中学签订协议的相关房产业主直系子女等小学毕业生计划招收100人。 10.经省教育厅确认,泉州第一中学(学府校区)、泉州培元中学、泉州第五中学(桂坛校区)、泉州第七中学等四所学校初中部每所面向鲤城区、丰泽区招收初中特长生50人。被这四所学校确定招收的特长生,不再参与其他公、民办学校的招生。其他学校一律不得以特长生名义招生。 (二)非本区户籍的流动人口随迁适龄子女的小学应届毕业生的入学条件。 非本区户籍流动人口随迁适龄子女的小学应届毕业生的父母(监护人)其中一方2018年9月1日前且至今仍在丰泽区生活居住并有相对固定的住所(居住证);父母(监护人)其中一方于2018年9月1日前且至今在我区合法务工(劳动合同)、经商(营业执照)等有效证件。居住证、营业执照或劳动合同为2018年9月1日前,且至今仍在有效期内。2021年秋起,居住证、务工证均需达一年半以上。 其中户籍在鲤城、洛江、泉港、台商投资区的居住在丰泽区的,属于人户分离(人在户不在)不属于流动人口,无法申领居住证的,需提供符合“合法稳定住所”条件规定的房屋租赁合同一年(含一年)以上及公安部门办理的实有人口登记证明(房屋租赁合同、实有人口登记证明签发时间为2018年9月1日前,且至今仍在有效期内)。 符合以上情况的非本区户籍的随迁适龄子女的应届小学毕业生欲就读我区公办中学的,于7月19日—20日携带相关证件,分别按片区到区属公办中学泉州市第十中学、泉州市东海中学、泉州市北峰中学登记、核实;确因容量问题无法接收的,由区教育局进行统一调配,不服从统一调配的,视为自动放弃。 泉州市第十中学、泉州市东海中学、泉州市北峰中学片区安排:泉州市第十中学对应丰泽街道、东湖街道、城东街道、华大街道所属小学;泉州市东海中学对应泉秀街道、东海街道所属小学;泉州市北峰中学对应北峰街道、清源街道所属小学。非丰泽区小学应届毕业生的按居住证所属街道到安排对应的公办中学登记。 五、有关事项 (一)丰泽辖区的小学毕业生要求就读区属公办中学初中的均应填写“2019年泉州市丰泽区初中新生报名登记表”,由小学审核、汇总,于6月15日前送交区招生办,经区教育局审核确认后,以备各中学办理学生入学手续。 (二)在丰泽区就读具有鲤城区户籍的小学毕业生,要求回鲤城派位就读的按规定填报鲤城区招生办印制的升学志愿表。 (三)户口属丰泽户籍但目前未在本辖区小学就读的毕业生携带户口簿、学历证明到区招生办登记、审核,领取“2019年泉州市丰泽区初中新生报名登记表”,到所在就读毕业小学盖章后,于6月15日前交区招生办。具有丰泽区户籍在鲤城区小学就读的小学毕业生如已报名参加鲤城区电脑派位,不再安排在我区初中就读。 (四)申请参加泉州第五中学(桂坛校区)、泉州第一中学东海校区摇号的学生,由各小学初审,汇总后于6月15日前送丰泽区招生办。双胞胎(含多胞胎)小学毕业生若要求在同一所初中学校入学就读,应申请签约捆绑以同一报名号参加电脑派位。 (1)泉州市第二实验小学、丰泽区实验小学、丰泽区第二实验小学、丰泽区第三实验小学、丰泽区第五实验小学、丰泽区湖心实验小学、丰泽区第一中心小学、丰泽区第二中心小学、丰泽区第三中心小学等9所小学毕业生要求参加泉州第五中学招生电脑派位的,填写“2019年泉州市丰泽区初中新生报名登记表”(志愿栏只能填写五中,填写其他市直及鲤城区属中学,志愿无效); (2)不在东湖、丰泽、泉秀3个街道办事处辖区小学就读,但具有3个街道办事处户籍的小学毕业生,如要求参加泉州第五中学招生电脑派位的,携带户口簿(原件和复印件)、学历证明到区招生办登记、审核,领取“2019年泉州市丰泽区初中新生报名登记表”,到所在就读毕业小学盖章后,于6月15日前交区招生办; (3)泉州师范学院第二附属小学、临海小学、渚江小学、东海湾实验学校4所所有小学毕业生要求参加泉州第一中学东海校区招生电脑派位的,填写“2019年泉州市丰泽区初中新生报名登记表”(志愿栏只能填写泉州一中东海校区,填写其他市直及鲤城区属中学,志愿无效)。 (五)军人子女就读初中学校,根据泉州市教育局、泉州军分区政治部联合制订的《泉州市贯彻教育部、总政治部〈军人子女教育优待办法〉的实施细则》(泉教综〔2013〕73号)等相关文件精神,予以优待。 军人子女申报材料报送泉州市军分区审核汇总后,符合条件学生名单由泉州市教育局提供给区教育局。 (六)高层次人才子女就读初中学校,根据《中共泉州市委 泉州市人民政府关于实施人才“港湾计划”的若干意见》(泉委发〔2017〕6号)等相关文件精神,享受相应的优惠政策。 (七)在我区经商的台商子女,由其暂住地或工作所在地的区教育局统筹安排到所属片区公办初中就学。 (八)民办学校初中招生在区教育局管理下进行招生,学校应按区教育局下达的招生计划,在规定的时间免试招收初中新生。民办学校初中招生方案于2019年5月18日前报送教育主管部门审核、备案。民办学校初中报名时间为6月12日至15日,招生时间为6月30日至7月8日,招生过程要向教育主管部门、纪检监察部门公开,自觉接受监督。7月10日至11日将拟录取招收的新生名单报送教育主管部门审核、备案,并抄送区招生办。7月24日至27日各民办学校到区招生办办理录取手续,招生办应严格按抄送的新生名单办理相关手续。 (九)未经市教育局批准,公办和民办中学都不得擅自跨县(市、区)招生。未经教育主管部门审批,任何学校不得实行分立、合并或以其他形式变相联合办学。 非本区户籍且学籍未在丰泽区的流动人口随迁适龄子女要求在丰泽区就读的,须填报“福建省泉州市丰泽区跨区域就读申请表”和“2019年***(县、市)初中新生报名登记表”,经生源地教育主管部门同意,并报我区教育局审核,否则不予办理学籍。 (十)严格规范学籍管理,各学校要严格遵照我省《中小学生学籍管理办法》,按区教育局下达的招生计划规范招生,认真审核招收的每位学生信息,不得擅自超计划接收学生。新生入学后,各校应于9月15日前完成新生学籍档案信息的录入,上报区教育局审核备案、确认学籍,并按规定建立学生学籍管理档案(纸质档案和电子档案信息必须统一)。遵循学生、学校、学籍三位一体原则,严格实行“一人一籍,籍随人走”,学校不得违规招收借读生,不得以虚假信息建立学生学籍,不得重复建立学籍,不得为实际不在本校就读的学生建立学籍,不得接收未办理完整转学手续的学生。要严肃追究问责,促进责任落实,严肃追究违反学籍管理规定的直接责任人员和学校主要领导的责任。来源:新闻广角 |
相关阅读:
![]() |
打印|收藏|发给好友【字号大中小】 |
信息网络传播视听节目许可(互联网视听节目服务/移动互联网视听节目服务)证号:1310572 广播电视节目制作经营许可证(闽)字第085号
互联网出版许可证 新出网证(闽)字12号 增值电信业务经营许可证 闽B2-20100029 互联网药品信息服务(闽)-经营性-2015-0001
福建日报报业集团拥有东南网采编人员所创作作品之版权,未经报业集团书面授权,不得转载、摘编或以其他方式使用和传播
职业道德监督、违法和不良信息举报电话: 0591-87095403(工作日9:00-12:00、15:00-18:00)举报邮箱: jubao@fjsen.com福建省新闻道德委举报电话: 0591-87275327









c7bcfb39-3565-4852-bb88-af203af8eeea.jpg)
d914e024-2f0e-498c-ab2d-6cad2b4b076f.jpg)

ae22030c-fd5f-42ce-89c4-50c2103956fa.jpg)





