2019年福州市区9所普高招收定向生
| 2019-05-15 21:25:27来源:责任编辑:赵海霞我来说两句 |
|
——海峡教育报记者 张敏
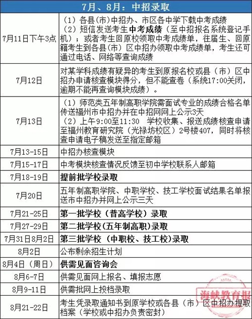
5月15日,福州市教育局发布《关于做好2019年福州市优质普高定向生资格认定工作的通知》。 2019年福州市普高定向生招生依然不另设志愿,与普高统招生志愿代码一样。 即具备定向生资格的学生先参加统招生录取,如不能录取立即转为定向生录取。 2019年福州市中招填报志愿的时间为6月25日-29日。 定向生报普高批1A志愿才有效 定向生必须报普高批的第一志愿1A才有效。 录取时,在第一次统招生第一志愿投档线下30分以内,以初中校为单位,根据学生中考投档分从高分到低分择优录取。未招满的剩余指标调整为统招生指标,进行第二次录取。 另外,定向生录取只降低中考投档的总分,对综合素质等级评定、学校考查科目、统一考试科目的等级要求不变。 市区9所学校招收定向生 今年市区招收定向生的优质普高学校有:福州一中、福建师大附中、福州二中、福州三中、福州四中、福州格致中学、福州八中、福州高级中学、长乐一中(长乐首次纳入市区招生)。 各校将普通班计划总数的50%作为定向生指标,并根据当年福州市区学校第一次初三中考报名人数按比例分配到各初中学校。(具体定向生各校指标将于近期发布)。 15日-17进行资格认定公示 按照规定,定向生资格必须是户籍在本地(截至2019年5月10日),七年级至九年级三个学年学习和学籍均在本地同一所学校的初中应届毕业生(具体时间为:2017年1月1日——2019年6月23日)。 “本地”对福州市区的学生指六城区(鼓楼区、台江区、仓山区、晋安区、马尾区、长乐区),对六县(市)区的学生分别指福清、闽侯(含高新区)、闽清、连江、罗源、永泰六个不同区域。 符合定向生资格的考生名单必须在学校内公示,公示时间5月15日—5月17日,公示无误后,于5月20日前将信息上传至福州市中招系统作为投档录取依据。 距离中考只有37天,考生们加油!附中招日程安排表——
|
相关阅读:
![]() |
打印|收藏|发给好友【字号大中小】 |
信息网络传播视听节目许可(互联网视听节目服务/移动互联网视听节目服务)证号:1310572 广播电视节目制作经营许可证(闽)字第085号
互联网出版许可证 新出网证(闽)字12号 增值电信业务经营许可证 闽B2-20100029 互联网药品信息服务(闽)-经营性-2015-0001
福建日报报业集团拥有东南网采编人员所创作作品之版权,未经报业集团书面授权,不得转载、摘编或以其他方式使用和传播
职业道德监督、违法和不良信息举报电话: 0591-87095403(工作日9:00-12:00、15:00-18:00)举报邮箱: jubao@fjsen.com福建省新闻道德委举报电话: 0591-87275327







8227dd83-6e79-4f90-bec0-7c0338bda5c2.jpg)

6b81f298-288e-4558-a9b9-4e7431fa440f.jpg)
e6cc0f5d-2c31-48a4-b8ae-58d470ef2d6a.jpg)
de2c918b-ddab-4761-a986-b7c4bdf82021.jpg)




