您所在的位置:网络辟谣举报平台>权威辟谣
石家庄铁道大学3月1日上课?假消息!
2021-02-19 09:19:56 石家庄铁道大学 来源:石家庄铁道大学 责任编辑:林锦星
分享到:

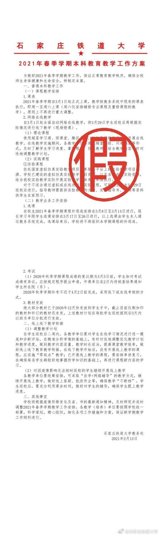
近日,抖音等平台、微信和QQ群等流传关于我校春季学期本科教学工作方案。经与学校相关部门核实,此方案不实。我校春季学期教学工作具体方案以本院系通知为准。



国新办发函[2001]232号 闽ICP备案号(闽ICP备05022042号) 互联网新闻信息服务许可证 编号:35120170001 网络文化经营许可证 闽网文〔2019〕3630-217号

信息网络传播视听节目许可(互联网视听节目服务/移动互联网视听节目服务)证号:1310572 广播电视节目制作经营许可证(闽)字第085号

网络出版服务许可证 (署)网出证(闽)字第018号 增值电信业务经营许可证 闽B2-20100029 互联网药品信息服务(闽)-经营性-2015-0001