您所在的位置: 东南网 >三明频道>本网原创> 正文

三明市曝光6处场所存在区域性火灾隐患

2022-05-17 17:03:43来源:三明市消防救援支队责任编辑:蔡晓卿我来说两句
分享到:

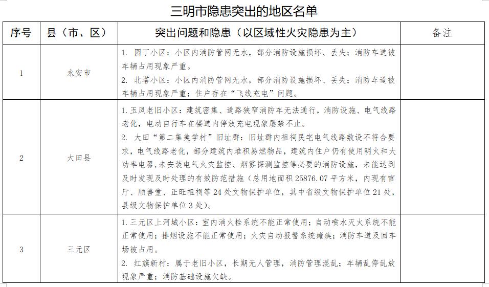
为扎实推进安全生产大检查工作,曝光一批存在突出消防安全隐患问题的单位和场所,推动隐患整改工作落实。经排查发现,永安市园丁小区等6处场所存在区域性火灾隐患,现予以曝光。


相关阅读:

    打印|收藏|发给好友【字号
    更多>>三明要闻
    更多>>本网原创
    • 新闻图片
    • 魅力三明
    更多>>重点推荐