福州市一女生入选国家女子足球集训队!
| 2024-01-03 10:05 来源:闽都教育 责任编辑:黄硕思我来说两句 |
分享到:
|
|
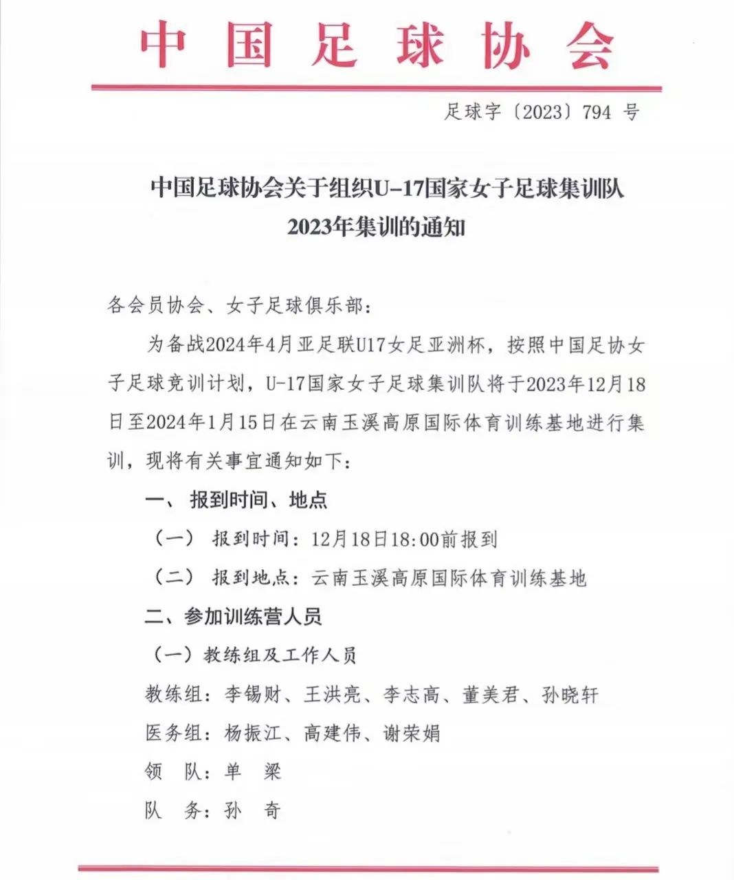
记者日前由福州教育学院第二附属中学获悉,为备战于2024年4月7日至20日在印度尼西亚举行的2024年U17女足亚洲杯,中国足协选拔组建了一支U17国家女子足球集训队,该校高中女足队员梁佳琪入选。据悉,梁佳琪是福建省唯一一名入选队员!
梁佳琪为福州教育学院第二附属中学高二7班学生,她是校队主力队员,也是福州市0708年龄段女足的攻防组织核心,多次入选国字号女足集训名单: 2021年4月,梁佳琪入选中国足协U14(2007年龄段)女子足球精英训练营(全国同年龄段98人); 2022年2月16日,为备战2022年12月在广东汕头举办的第三届亚洲青少年运动会,梁佳琪入选由中国足协组织的全国2007年龄段女足精英球员训练营(全国同年龄段106人); 2023年12月13日,入选全国2023年U17女足精英训练营。
梁佳琪(后排左二) 据福州女足(07-08年龄段)教练陶夏菲介绍,梁佳琪同学身体素质良好、速度快、球技佳。“在比赛里,她会根据教练的战术打边前卫或者前腰,具备顽强拼搏的体育精神。”陶教练还透露,梁佳琪也是球队中训练最为认真的一个,一个细微的动作没做好,都会不断反思。 她所在的这支校园女足,也很牛!
梁佳琪 (前排左二) 2022年8月举行的福建省第十七届运动会女子甲、乙组足球比赛上,我市女子甲、乙两支代表队一路披荆斩棘,以全胜战绩荣获“双冠”,创造了新的历史纪录。代表福州市参赛的两支女足队伍中有12名队员来自福州教育学院第二附属中学的初、高中各年级,当时就读福州教育学院第二附属中学初三12班的梁佳琪正是主力队员之一。 福州教育学院第二附属中学历年来都十分重视学校女子足球特色发展,女足也成为了该校办学特色之一。2021年,该校高中女子足球队被评为福州市2021-2022年高水平学校运动队。2023年,学校牵头组建了体育(女子足球项目)共同体,开展我市女子足球项目的共同体建设,同时,该校还被福州市体育局评为福州市高中女足“市队校办”试点单位,为福州市女子足球项目的发展做出了积极的贡献。 |
相关阅读:
![]() |
![]() |
![]() |
打印|收藏|发给好友【字号大中小】 |
信息网络传播视听节目许可(互联网视听节目服务/移动互联网视听节目服务)证号:1310572 广播电视节目制作经营许可证(闽)字第085号
互联网出版许可证 新出网证(闽)字12号 增值电信业务经营许可证 闽B2-20100029 互联网药品信息服务(闽)-经营性-2015-0001
福建日报报业集团拥有东南网采编人员所创作作品之版权,未经报业集团书面授权,不得转载、摘编或以其他方式使用和传播
职业道德监督、违法和不良信息举报电话: 0591-87095151举报邮箱: jubao@fjsen.com福建省新闻道德委举报电话: 0591-87275327
全国非法网络公关工商部门举报:010-88650507(白)010-68022771(夜)











51354a88-6418-4990-9256-f08188dcb8e7.jpg)
ed62df44-6b10-4f7c-8ce9-51f70eeca8ae.jpg)
54aede78-c918-47e8-94ca-2a6690a0d12a.jpg)
c0b0fb11-3e6f-4c45-bb76-80dcc5883bfe.jpg)
b452e160-9b48-47e0-b6be-f4780179d661.jpg)




